******76net必赢(BWIN)线路检测中心|官方网站
           

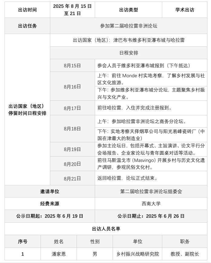
关于潘家恩老师因公赴津巴布韦交流的信息公示

发布时间:2025年06月18日 15:25      已阅读:

因公临时出访人员信息公示


公示期为2025年6月19日至2025年6月26日,欢迎全院教职工监督,对公示内容如有意见或有要反映的问题,可以邮件、电话、来访等形式向办公室映,个人反映问题的,要求署真实姓名。

电话:023-68254012

联系地址:xczxyjy@swu.edu.cn

乡村振兴战略研究院办公室

2025年6月18日